首页-- 风险监测月刊>--产品质量安全风险信息摘要2022.5.25
产品质量安全风险信息摘要2022.5.25 发布时间:2022年12月13日 信息来源:河南省产品质量监督检验院

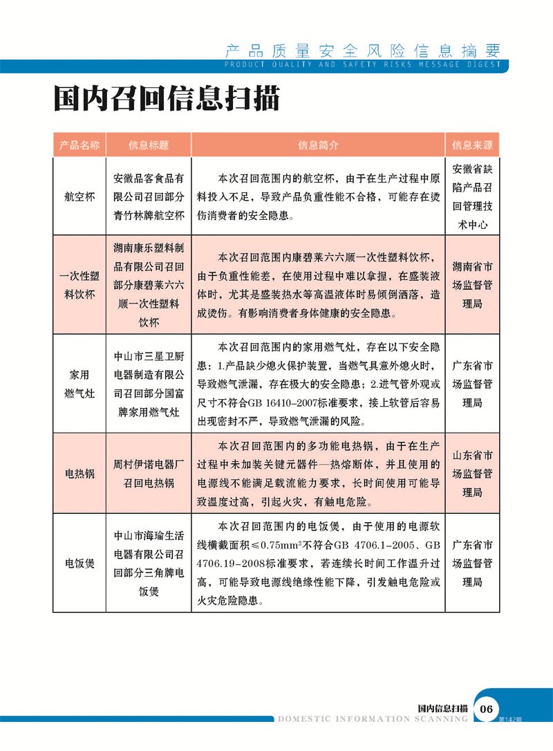
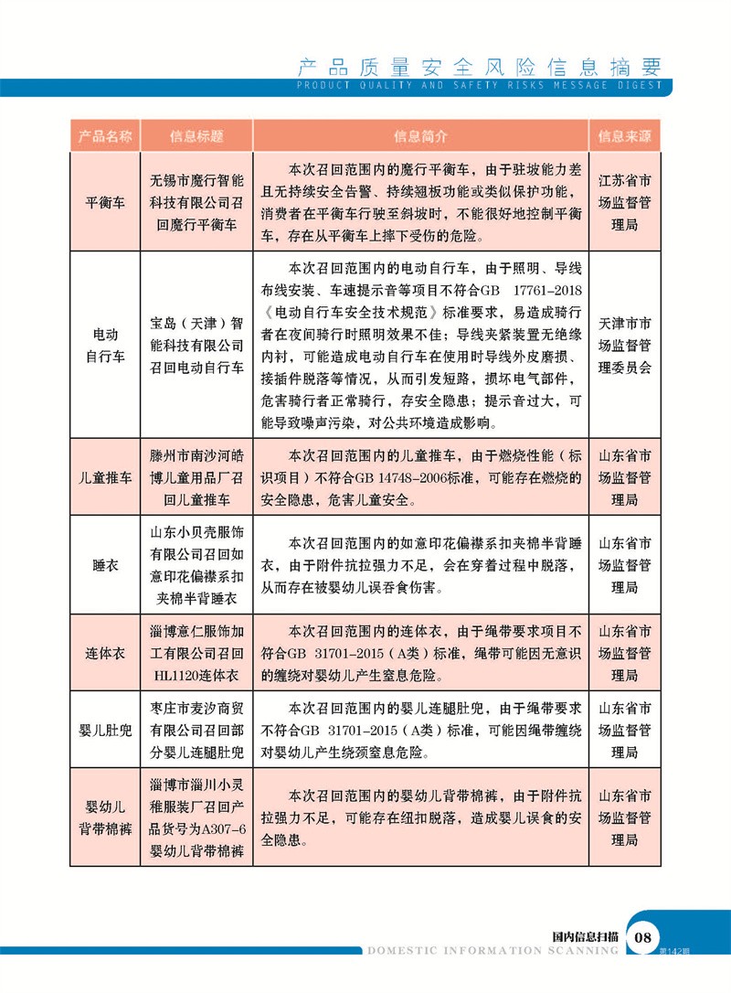
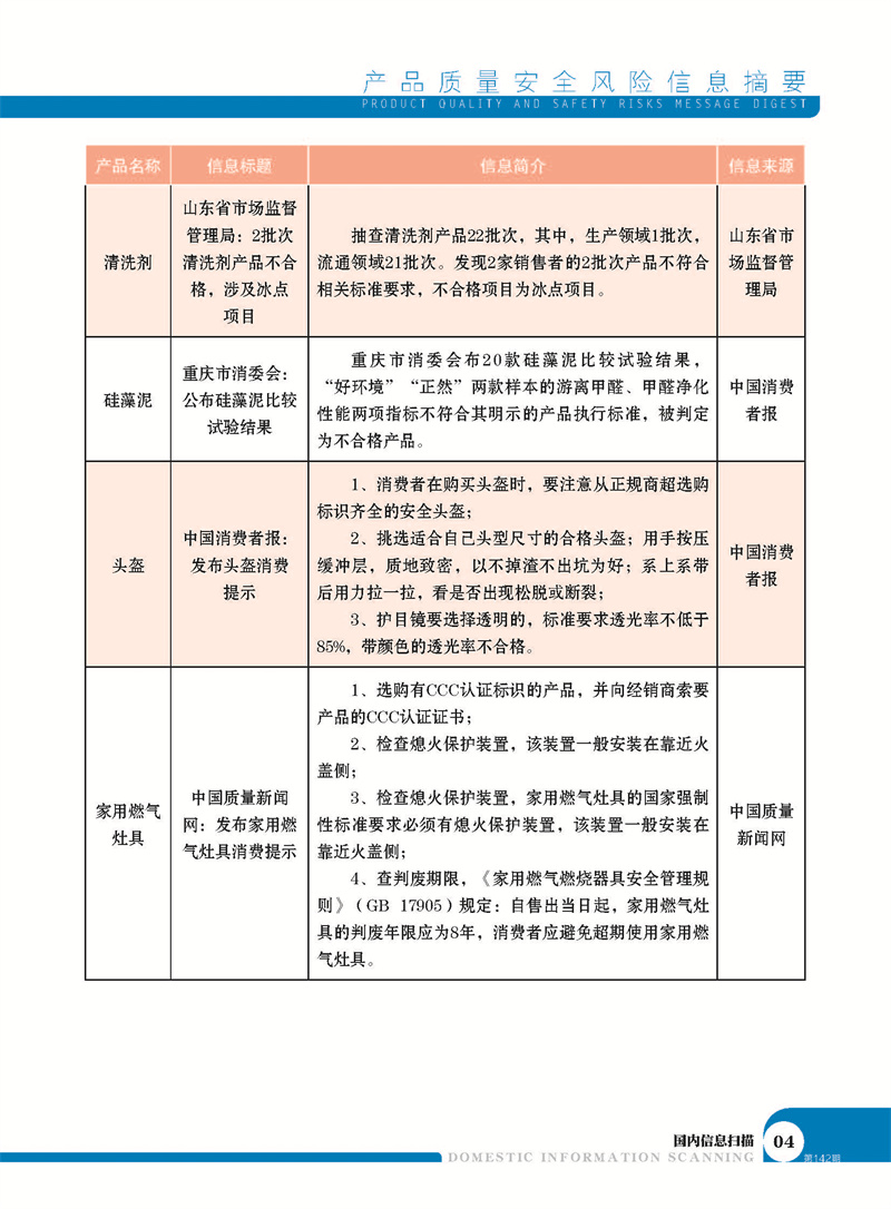
142_页面_12.jpg

质量安全风险信息摘要












作者:风险中心 编辑时间:2022/12/13 10:07:27 浏览 5239 人次
打印此文  关闭窗口
© 版权所有:河南省产品质量检验技术研究院
地址:河南省郑州市管城回族区白佛路10号、河南省郑州市东明路北17号 邮编:450047
联系电话:博学路园区:石油化工、橡塑:0371-89933179; 涂料、建材:0371-89933178;轻工、机械、石陶:0371-89933187; 食品:0371-89933180;原阳检测家具中心:0373-5800185;东明路园区:电气:0371-63318986;珠宝:0371-63318903;业务大厅:0371-89933175
周一至周五 8:30—17:00
ICP备案/许可证号:豫ICP备15032177号 公安备案号:豫公网安备41010702003290号