首页--
通知公告>--河南省产品质量监督检验院便民利民服务通告
河南省产品质量监督检验院便民利民服务通告
发布时间:2022年04月08日 信息来源:河南省产品质量监督检验院
为进一步深入贯彻落实省委、省政府“万人助万企”活动部署,结合开展“能力作风建设年”活动,自即日起至2022年12月31日,我院持续开展各项便民、利民服务,现通告如下。
1、我院设有“一站式”服务大厅,实行首问负责制,工作人员及时办理、协助反馈,让客户少跑腿儿。大厅设置“午间不休息窗口”、服务小微企业“绿色通道”,为客户提供预约服务、延时服务,代办寄送检验报告等业务,小微企业免费快递检验报告。
2、凡符合豫政办〔2016〕96号和豫质检字〔2016〕53号(详见大厅公示或我院官网www.zz315.com)减免政策的省内小微企业,继续执行各项减免优惠。
3、企业自产的皂类(肥皂、香皂)、洗手液、餐具洗涤剂、湿巾、消毒品(次氯酸钠、次氯酸钙、过氧化氢、过氧乙酸、乙醇)、医用手套、医用鞋套、一次性使用卫生用品等疫情防控物资,委托检验费用可享受小微企业优惠政策,减免50%。
4、免收大学生创业企业开办当年委托检验检测费;免收2022年省监督抽查不合格企业整改后复查检验费。
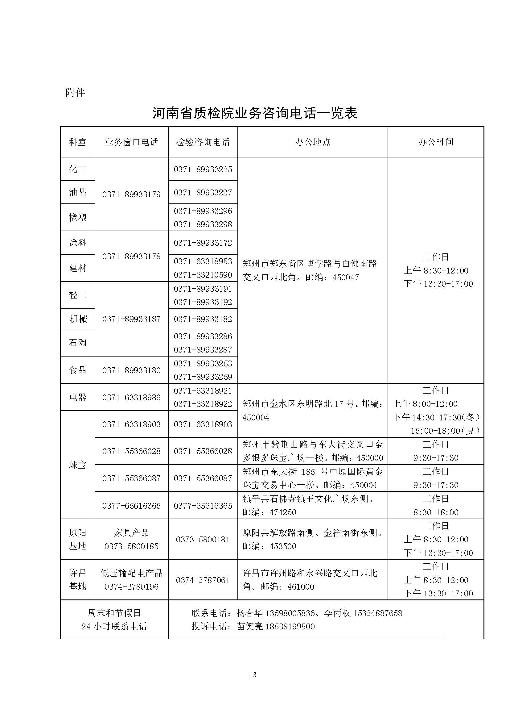
5、逢法定节假日服务大厅由专人值班,设置周末和节假日24小时联系电话(详见附件),方便客户紧急业务受理。
6、外地客户要及时查询郑州市防疫有关政策,送检时注意做好个人防护。如因疫情原因不能来郑,可邮寄办理委托事宜,具体联系方式如下(详见附件)。
欢迎新老客户来我院办理业务,河南省产品质量监督检验院秉持“科学 公正 优质 高效”的质量方针,不断为社会各界提供方便、快捷、热情、周到的检验检测技术服务,希望您提出宝贵意见建议。
河南省产品质量监督检验院
2022年4月8日

作者:永杰 编辑时间:2024/11/26 9:58:41 浏览 17405 人次
打印此文 关闭窗口
© 版权所有:河南省产品质量检验技术研究院
地址:河南省郑州市管城回族区白佛路10号、河南省郑州市东明路北17号 邮编:450047
联系电话:博学路园区:石油化工、橡塑:0371-89933179; 涂料、建材:0371-89933178;轻工、机械、石陶:0371-89933187; 食品:0371-89933180;原阳检测家具中心:0373-5800185;东明路园区:电气:0371-63318986;珠宝:0371-63318903;业务大厅:0371-89933175
周一至周五 8:30—17:00
ICP备案/许可证号:豫ICP备15032177号
公安备案号:豫公网安备41010702003290号